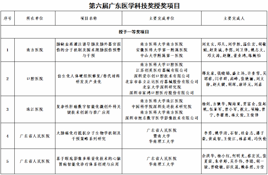
1月9日下午,第六届广东医学科技奖颁奖大会在广州举行。我校及附属医院作为第一完成单位获广东医学科技奖共11项,其中一等奖5项、二等奖4项、三等奖和科普奖各1项,一等奖数、二等奖数及获奖总数均位列全省第一,创历史最好成绩。


南方医院刘克玄教授牵头承担的《肠缺血再灌注诱导肠及肠外器官损伤的分子机制及围术期肠损伤预警与干预》、口腔医院邵龙泉教授牵头承担的《仿生化人体硬组织修复/替代材料研发及产业化》、珠江医院杨剑教授牵头承担的《复杂性肝癌数字智能化微创外科关键技术创新与推广应用》、广东省人民医院李勇教授牵头承担的《大肠癌化疗抵抗分子生物学机制及干预策略系列研究》、余洪华教授牵头承担的《基于眼底影像多维量化技术的心脑肾病智能化诊疗体系创建与应用》5个项目获广东医学科技奖一等奖。

颁奖大会现场(来源:广东省医学会)
广东医学科技奖是由广东省医学会于2018年正式设立的科学技术奖项,旨在表彰全省医药卫生行业在基础医学、临床医学、预防医学与卫生学、药学及中医中药等领域为防病治病、提高人民健康水平作出杰出贡献的单位和个人。第六届广东医学科技奖共评选出一等奖9项、二等奖12项、三等奖8项、科学普及奖3项共32个获奖项目。
一等奖获奖项目介绍:
1.《肠缺血再灌注诱导肠及肠外器官损伤的分子机制及围术期肠损伤预警与干预》
项目介绍:肠缺血再灌注(I/R)不仅导致肠损伤,还可导致肠外多器官损伤,严重影响手术患者预后。刘克玄等率先从肠道免疫调节的角度揭示TLR2/Myd88信号调节巨噬细胞产生IL-10、IL-33/ST2信号调节2型固有淋巴细胞产生IL-13是肠I/R肠损伤的关键机制;发现鼠乳杆菌及代谢产物辣椒素酯、米拉普仑等显著减轻肠损伤,率先提出“肠道菌群及代谢物在缺血性肠损伤中发挥重要作用”的学术观点;全新揭示肠源性外泌体、肠道菌群代谢物琥珀酸是肠I/R导致脑、肝、肺损伤的关键机制,丰富了肠与肠外器官“交互作用”的理论;基于大数据构建不同类型手术肠损伤的预警模型,并建立围术期综合性肠保护策略,牵头制定首个“术后急性胃肠功能障碍防治专家共识”。研究成果在Eur Repir J、Intensive Care Med、Microbiome等权威杂志发表,部分被国际指南及专著收录,授权国家发明专利5个。

第一完成人:刘克玄教授
2.《仿生化人体硬组织修复/替代材料研发及产业化》
项目介绍:因创伤和疾病导致的牙齿缺失,严重影响患者健康及生活质量,种植修复成为关键治疗手段。邵龙泉教授作为第一完成人,带领团队多年来树立仿生理念,聚焦组织再生的分子机制和结构解析,通过活性成分的利用和微纳结构的仿生构建,研发了一系列种植修复/替代材料,用于攻克种植修复临床难题:包括开发仿生活性骨修复材料解决骨缺损修复缓慢问题,仿生亲水种植体解决种植体骨整合不良问题,以及仿生梯度功能材料解决冠修复体易损问题。这些仿生创新材料的研发可有效解决临床实际问题,切切实实惠及民生。

第一完成人:邵龙泉教授
3.《复杂性肝癌数字智能化微创外科关键技术创新与推广应用》
项目介绍:聚焦“提升复杂性肝癌微创手术安全性和彻底性”的临床关键问题,持续技术创新与突破,研发了人工智能驱动的微创肝切除可视化手术规划及导航新系统;建立了中央型肝癌数字智能化微创手术新策略;构建了微小肝癌诊疗一体化新平台,实现了肝癌微创手术出血少、术后零肝衰、住院时间短、复发风险低的重大临床需求,推动了肝癌外科从微创迈进数字智能化微创诊疗的范式革新。此外,项目团队牵头还制定了多部专家共识和诊疗指南,贡献了复杂性肝癌数字智能化微创诊疗“珠江方案”。

第一完成人:杨剑教授
4.《大肠癌化疗抵抗分子生物学机制及干预策略系列研究》
项目介绍:大肠癌(CRC)化疗抵抗是导致CRC患者预后不佳的重要原因之一,李勇教授团队前期通过临床样本测序、生物信息学分析等,鉴定CRC患者化疗抵抗的关键基因,并通过系列研究,初步揭示CRC生物学机制,主要创新:1.开展CRC化疗相关临床研究;2.开展CRC化疗抵抗生物学机制;3.开展CRC化疗抵抗治疗策略。为解决CRC化疗抵抗提供新思路和新策略。本项目团队成员以第一或通讯作者发表代表性论著20篇。

第一完成人:李勇教授
5.《基于眼底影像多维量化技术的心脑肾病智能化诊疗体系创建与应用》
项目介绍:心脑肾病是威胁生命的头号杀手,亟需安全无创高效的筛查防控手段。眼睛是唯一能活体直接观察血管和神经的器官,为心脑肾病防诊治提供了无创、便捷、经济的观察窗口。本项目创建了基于眼底影像多维量化技术的心脑肾病智能化诊疗评估体系,通过眼底影像智能量化与自动图文报告的技术创新、视网膜年龄衰老标志物的概念创新和心脑肾病智能诊疗评估体系的模式创新,有力推动心脑肾病的早期诊断及预后评估向精准化、无创化、便捷化迈进,具有重要经济效益和社会效益。

第一完成人:余洪华教授